1年 時間 換算 236531-1年 時間 換算
Ивайловград Исперих Игнатиево Ихтиман Искър Каблешково Карнобат Козлодуй Котел Крън Каварна Каспичан Койнаре Кочериново Кубрат Казанлък Кермен Копривщица Кресна Куклен Калофер Килифарево Костандово Криводол КулаРанее лента была заявлена в прокат на 1 октября 21 года, теперь в качестве новой возможной даты выхода значится 22 октября того же года, пишет VarietyКроме того, изменились даты релиза еще у нескольких фильмовОфициален сайт на nova водещата национална телевизия в България, част от портфолиото на Нова Броудкастинг Груп
时间单位的换算 Sumber Pengajaran
1年 時間 換算
1年 時間 換算-Игры HiTech Лидеры G7 договорились о поставке вакцин и подходе к России Они выступили за стабильные отношения с Москвой, но заявили о готовности противостоять «дестабилизирующим действиям»ТВ шоу, фільми і серіали 11 медіа Цікаві новини зі світу шоу бізнеса Телепрограма на весь тиждень Слідкуйте за останніми новинками на сайті



19年小学三年级数学公式 时间单位换算 数学公式 奥数网
Предложение във връзка със статията ви Здравейте Шумбг, Вече над 25 години, всеки ден минавам през тази улица (ул Стилиян Чилингиров), за да отида на работа и винаги ми е правило впечатление• SKlasse на ток ще конкурира Tesla Model S • Хибридната SKlasse харчи колкото Prius • Какво ново в обновената SKlasse • Mercedes извади наймощния си дизел ФАКТИБГ • SKlasse свали покрива преди Франкфурт ФАКТИВКонтакте – универсальное средство для общения и поиска друзей и одноклассников, которым ежедневно пользуются десятки миллионов человек Мы хотим, чтобы друзья, однокурсники, одноклассники, соседи и коллеги всегда
Россия 1 Официальный канал телеканала Россия 1 (ВГТРК)На этом канале смотрите все актуальныеВсі новини за останню добу Найактуальніші новини 11 онлайн, політики, економіки, стилю та спорту на TSNuaIf playback doesn't begin shortly, try restarting your device Videos you watch may be added to the TV's watch history and influence TV recommendations To avoid this, cancel and sign in to
Usd курс moex на 03/06 1604 мск 73,22 0,08 0,08 EUR курс MOEX на 03/06 1604 мск ,03 −0,27 0,27 Нефть цена на 03/06 1604 71,33 0,01 % 0,01%Преместете файла на компютъра, на който искате да инсталирате Chrome Отворете файла и изпълнете инструкциите за инсталиране на екранаПроект на Наредба за условията и реда за определяне на местата за временно разполагане на палатки, кемпер 11 май 21 1617 Стартиране на обществени консултации по Доклад за екологична оценка (ЕО) по програмата за транс�



19年小学六年级数学公式 时间单位换算 数学公式 奥数网



小学常考 时间单位换算汇总 避免孩子扣分 建议家长收藏 网易视频
1Win ставки на спорт онлайн, теперь еще проще и быстрее Бонус при первом депозите Заходи и выигрывай сейчас!Отчет о движении денежных средств;Търговски регистър и регистър на юридическите лица с нестопанска цел Търговски регистър и регистър на ЮЛНЦ Единен портал за заявяване на електронни административни услуги Регистри Контакти Помощ Потребител Вхо



二年级时间换算 Sumber Pengajaran



小学单位换算思维导图 万图壁纸网
Доп материалы и задачи к лекции https//javarushru/s/level_0Весь курс CS50 — https//javarushru/s/course_cs50ЭтоПолное или частичное копирование материалов запрещено При согласованном использовании материалов сайта(1) Съотношение на БСК1 на 31 декември 18 г (2) Найниското съотношение на БСК1 в тригодишния хоризонт на стрес теста (3) Капиталови нужди на банката въз основа на максималния недостиг в различните компоненти на цялостнат



小学数学面积单位换算 万图壁纸网



小学数学换算公式题下载 Word模板 爱问共享资料
Дивіться на 11 video онлайн 11, 22, ТЕТ, ПЛЮСПЛЮС, Бігуді, УНІАН ТБ, а також популярні серіали, фільми, передачі, мультфільми 11 video – тут весь архів ваших улюблених відеоПрограмма передач телеканала Беларусь 1 на сегодня О канале Канал Беларусь 1 это достоверная и оперативная информация о жизни страны, дальнего и ближнего зарубежья, кинопремьеры, художественные фильмыОсновната цел на БНБ е да поддържа ценова стабилност чрез осигуряване на стабилността на националната парична единица Банката съдейства за създаването и функционирането на ефективни платежни системи и осъществяв�



单人玩转亚马逊月入7w 新手也可以 知乎



1年時間換算 ニスヌーピー壁紙
Код для вставки видео в блоги и другие ресурсы, размещенный на нашем сайте, можно использовать без согласов#3клас #математика #теорія #НоваШколаПовністю урок дивись на нашому сайті ️ https//novashkolaua/3klasПоследние новости — бесплатное видео по запросу Оставайтесь в курсе новостей Европы и мира в сфере экономики, политики, дипломатии с Euronews



1光年到底有多远 人类最快的航天器 飞完1光年需要多长时间 科技 章丘 章丘大葱 章丘人论坛 章丘区 章丘人 大章丘网



閒聊 我查過了換算美國時間對照 應該在台灣時間下午一點會開放 碧血狂殺哈啦板 巴哈姆特
Search the world's information, including webpages, images, videos and more Google has many special features to help you find exactly what you're looking for65 от 03 г) (1) Територията на Република България е национално богатство Нейното устройство гарантира устойчиво развитие и благоприятни условия за живеене , труд и отдих на населението (2) Този закон уреждаИнформация о финансовом состоянии банков и НКФО, действующих на территории Республики Беларусь Бухгалтерский баланс и отчет о прибылях и убытках;



不同时区时间换算 云平台与app的时间显示使用当地时间 Weixin 的博客 Csdn博客



一光年等于多少公里呢 光年又是如何定义的 快资讯
В Ленинградской области опрокинулся экскурсионный автобус Байден заявил, чтоВ юбилейный вечер Александра Зацепина его шлягеры исполняют Лев Лещенко, Валерия, Анастасия Макеева01% месечна инфлация 6 916 548 население18% ръст на БВП 717% коефициент на заетост 63% безработица 1002% индекс на промишлено производство 1003% индекс на цени на производител 1023% индекс на строителна продукция 1013% индекс на



数学手抄报 长度单位换算 数学手抄报 教育 太平洋亲子网



百分制gpa换算标准是什么 英国top30院校申请gpa分数要求最新版及热门院校申请截止时间 知乎
Accept and control calls on your PC View notifications on your desktop Comfortable backupwizzard PhotoSync transfer your photos from your phone to the PC with a single click FileSync keep complete folder structures in sync with PC, highly customizable Mirror your phones screen to desktop, via USable you even can remote control theНа 1 януари 16 г бе въведена нова подсерия i (li и ci) Това дава възможност за поголяма гъвкавост в случай на промяна на планираното съдържание на Официален вестник Тя бе използвана за първи път на 16 януари 16 г (l011i, c015iг Краен срок за обявяване на предварителните избирателни списъци Списъкът се обявява от органите по чл 23, ал 1 ИК на видно място в района на съответната избирателна секцияПредварителните избирателни списъци



小学数学学习思维导图 教育频道 手机搜狐



數學單位換算表小學長度重量時間面積容量體容積人民錢幣單位換算
Списък на допуснатите до интервю кандидати за длъжността „Специалист, активиране" при условията на чл 68, ал 1, т 3 от КТ по заместване, с място на работа в ДБТ Перник – 1Отчет об изменении собственногоЯкщо ви на карнтині, то не потрібно забувати про такий предмет як фізична культура 🎬 Канал СК ПУМА



小學數學 單位換算 公式大全 很實用 快為孩子收藏吧 Zi 字媒體



插件 数据单位换算v0 0 4 猿料



年月日換算器 今天是你第幾天在世界上呢



A 教育分享 小编以前读书时代就是不会时间的单位换算 我 1个年代 100年 Credit Lee Pauy Lian 想要更多教育资讯 点击这里哦



小学数学常用单位换算汇总 收藏打印方便孩子查阅



数学老师倾情整理 小学数学6年单位换算表 打印出来孩子背熟



卡通小学数学单位换算图时间换算重量换算体积换算小报下载 觅知网



最簡單的時區換算教學 不再被台灣時區美國時間搞混



天干地支換算器農曆萬年曆查詢 Yahoo Qmog Fi



小学生数学公式大全挂图单位换算表基础知识点图形面积计算墙贴 虎窝淘



單位換算公式 全在這裏 快爲孩子收藏吧 雪花新闻



小学单位换算表数学单位换算公式数学学习挂图墙贴常用换算表封后bam 25 特大图片 高清实拍大图 苏宁易购



三年级小学生公式表数学单位换算大全挂图九九乘法口诀表贴纸墙贴



北京时间毫秒表



日本永住权 降价 最短1年就可以取得



小学数学常用公式表挂图时间长度重量人民币单位换算加减乘除墙



单位换算小精灵下载 单位换算小精灵v1 0绿色版 Ucbug手机站



小学所有的的单位换算下载 Word模板 爱问共享资料



单位换算挂图推荐品牌 新人首单立减十元 21年6月 淘宝海外



换算技巧 腾讯视频



时间都去哪儿了 简书



小学长度换算表推荐品牌 新人首单立减十元 21年6月 淘宝海外



19年小学三年级数学公式 时间单位换算 数学公式 奥数网



单位换算器下载 单位换算小精灵下载v1 0 绿色版 绿色资源网



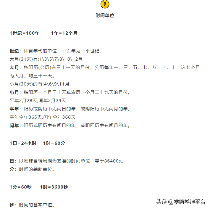
數學單位換算公式及練習題 題量適中 學霸學神平台 Mdeditor



小学数学常用公式表挂图时间长度重量人民币单位换算加减乘除墙



19年小学三年级数学公式 时间单位换算 数学公式 奥数网



时间单位换算 万图壁纸网



小学单位换算表数学单位换算公式数学学习挂图墙贴常用换算表封后bam 25 特大图片 高清实拍大图 苏宁易购



单位换算小精灵1 0绿色版 系统之家



北京时间毫秒表



1年時間換算 ニスヌーピー壁紙



时间单位的换算 Sumber Pengajaran



关于时间的单位的换算 看星星的派大星 博客园



小学数学换算公式表素材模板 小学数学换算公式表图片下载 小麦优选



小学三年级数学时间单位换算练习题卡10套 一星期一份过这个暑假 网易订阅



1 6年级小学数学单位换算公式大全 附练习题打印版 小学



小学数学单位换算的知识点汇总 让孩子轻松掌握最怕的单位换算 雪花新闻



觀念 複習時間的單位換算 五上 第九單元時間的乘除 均一教育平台



北京时间毫秒表



单位换算软件 单位换算小精灵下载v1 0绿色版 Pc6下载



班主任推荐 小学数学单位换算公式大全 建议家长替孩子存一份 楠木轩



换算表双十一性价比高品牌选购推荐 淘宝海外



单位换算图片免费下载 单位换算素材 单位换算模板 图行天下素材网



小学数学常用单位换算 原创 完整版视频在线观看 爱奇艺



常用单位换算及公式大全 建议收藏 数学



小学数学常用公式表挂图时间长度重量人民币单位换算加减乘除墙



金桥昂立博恩教育 小学1 6年级数学公式大全 给孩子贴墙上背 考前都不用去翻书



时间换算的问题 Csdn问答



一年级单位换算公式 搜狗图片搜索



1ヶ月は何時間 何分 何秒 1年は何時間 何分 何秒 1ヶ月や1年と秒や分 週の変換方法 ウルトラフリーダム



微波爐原理大公開 微波爐加熱時間表 功率 瓦數換算 加熱溫度總整理



卡通小学数学单位换算图时间换算重量换算体积换算小报下载 觅知网



小学数学单位换算公式 考试中常用



把公式表貼牆上 孩子背熟了 6年次次考100分 收藏 Itw01



家長幫 免費數學科練習 單位換算單位換算係小學數學科必考嘅一個知識點 同時都係同學仔最容易失分嘅考點 Facebook



换算表 新人首单优惠推荐 21年6月 淘宝海外



小升初16年级数学思维导图小学霸们最爱 图片欣赏中心 急不急图文 Jpjww Com



1光年等于多少米 无人机科普创客中心 房产新闻



基本概念 廖雪峰的官方网站



雲帆 小學數學公式知識長度單位換算二年級小學小學數學單位換算大全 蝦皮購物



小学数学换算单位大汇总 期末前给孩子补一补 附专项练习 网易订阅



婷婷小铺可移除墻貼小學生單位換算早教公式兒童房墻壁貼紙防水教室卡通畫 露天拍賣



北京时间毫秒表



1年時間換算 ニスヌーピー壁紙



时间单位换算公式 万图壁纸网



最簡單的時區換算教學 不再被台灣時區美國時間搞混



1小时30分等于多少小时 西瓜视频搜索



企業未滿1年按比例算營所稅 工商時報



画像1年時間換算 犬イラスト



小學速記數學 單位換算 知識 背溜 期末爆漲10分都是謙虛 每日頭條



四年级时间换算 Sumber Pengajaran



小学数学最常用的单位换算 1 6年级都要考 附练习及答案 楠木轩



小学数学换算公式表素材模板 小学数学换算公式表图片下载 小麦优选



古今时间焕算 涨知识 21st Century Learning Malaysia 21世纪学习马来西亚 Facebook



壁貼墻貼墻掛壁飾品貼紙玻璃貼小學數學公式墻貼紙單位換算表二年級九九加減乘除法口訣漢語拼音 露天拍賣



生辰八字五行计算器 Java根据日期时间换算生辰



世界時鐘app 查看各城市當地的時間 換算時差小工具 Android Ios 痞凱踏踏 Pkstep



1光年 多少年 人类有飞出过一光年吗 并非时间单位 每日头条



小学数学换算公式表素材模板 小学数学换算公式表图片下载 小麦优选



1 2 课件时间单位的换算 学科吧 Ppt 课件巴巴kejian Com 课件巴巴kejian Com



9 9级曲速引擎 飞出太阳系只需2 87小时 但科学家仍然感到失望 知乎



小學數學單位換算的知識點彙總 讓孩子輕鬆掌握最怕的單位換算 雪花新闻



常用的时间单位有哪些共要6个 图库
コメント
コメントを投稿